Método de newton-raphson#
Es el método más usado y trabaja como referencia la pendiente (\(m\)) de la recta tangente en una raíz \(x_i\) incial para hallar el \(x_{i+1}\).
Este método tiende a acercarse muy rápido a la raíz. Pero también puede tender a la divergencia rápidamente.

Algoritmo de Newton Raphson#
Se calcula el siguiente \(x_{i+1}\) con la formula.
Se repite el paso 1 hasta convergencia.
Error relativo#
Tolerancia#
Precisión que se requiere en el método!!
Veamos un ejemplo práctico#
Hallar la raíz de \(f(x)= e^{-x} - x\) con el método de Newton Raphson y una condición inicial \(x_i=0\) y \(tol = 1\%\)
Solución#
import numpy as np
import sympy as sp
import matplotlib.pyplot as plt
# Tomamos el intérvalo inicial y grafiquemos la función dentro de ese valor
x = sp.symbols('x')
y = sp.E**(-x)-x
print("La función es: ",y)
xi = 0
print(f"El punto inicial es: {xi} ")
fxi = round(y.subs({x: xi}), 4)
print(f"la función evaluada en xi : f({xi})={fxi}")
La función es: -x + exp(-x)
El punto inicial es: 0
la función evaluada en xi : f(0)=1
# @title Gráfica incial de la función y $x_i$ dado
import numpy as np
plt.figure()
r = np.linspace(-0.5,1, 100)
fx = [y.subs({x:x_i}) for x_i in r]
fig, ax = plt.subplots()
ax.plot(r,fx,color='blue',label="$e^{-x} - x$")
## Plano cartesiano (Ejes)
ax.vlines(x=0,ymin=min(fx)-0.1,ymax=max(fx)+0.1,color='k')
ax.hlines(y=0,xmin=min(r)-0.1,xmax=max(r)+0.1,color='k')
## Punto inicial
ax.plot([xi],[fxi], color='red', marker='o', label='$(x_0,f(x_0))$')
ax.set_title("$e^{-x} - x$")
ax.grid()
ax.legend()
plt.show()
<Figure size 640x480 with 0 Axes>
Formula para el cálculo del \(x_{i+1}\) en el ejercicio dado#
# Calculamos la derivada de la función
dy = y.diff()
print(f"La derivada de la función f(x)={y} -> \t f'(x)= {dy}")
# Evaluemos la derivada en x_i
dfxi = round(dy.subs({x:xi}),4)
print(f"La derivada evaluada en xi f'(xi)= {dfxi}")
La derivada de la función f(x)=-x + exp(-x) -> f'(x)= -1 - exp(-x)
La derivada evaluada en xi f'(xi)= -2
# Calculemos el x_i+1 (siguiente)
xs = round(xi - ((fxi)/(dfxi)),4)
print(f"La raíz supuesta está en x={xs}")
La raíz supuesta está en x=0.5000
# @title Gráfica función con el $x_i$ y $x_{i+1}$ calculado
import numpy as np
plt.figure()
r = np.linspace(-0.5,1, 100)
fx = [y.subs({x:x_i}) for x_i in r]
fig, ax = plt.subplots()
ax.plot(r,fx,color='blue',label="$e^{-x} - x$")
h=0.1
dfx = (y.subs({x:xi+h})-y.subs({x:xi}))/h # derivative
tan = y.subs({x:xi})+dfx*(r-xi) # tangent
ax.plot(r,tan,color='purple',linestyle='--',label=f"${sp.latex(dy)}$")
## Plano cartesiano (Ejes)
ax.vlines(x=0,ymin=min(fx)-0.1,ymax=max(fx)+0.1,color='k')
ax.hlines(y=0,xmin=min(r)-0.1,xmax=max(r)+0.1,color='k')
## Punto inicial
ax.plot([xi],[fxi], color='red', marker='o', label='$(x_0,f(x_0))$')
ax.plot([xs],[0], color='red', marker='x', label='$(x_{0+1},0)$')
ax.set_title("$e^{-x} - x$")
ax.grid()
ax.legend()
plt.show()
<Figure size 640x480 with 0 Axes>
# Calculemos el error
er = np.abs((xs-xi)/(xs)) * 100
print(f"El error del cálculo es: {round(er,1)}%")
El error del cálculo es: 100.0%
# Generemos la tabla de iteraciones
# @title Tabla de iteraciones
import pandas as pd
columnas = ['xi','Xi+1','f(xi)',"f'(Xi)",'er(%)']
primer_iter = {'xi':[xi],'Xi+1':[xs],'f(xi)':[fxi],"f'(Xi)":[dfxi],'er(%)':[round(er,4)]}
tabla = pd.DataFrame(data=primer_iter,columns=columnas)
tabla.head(1)
| xi | Xi+1 | f(xi) | f'(Xi) | er(%) | |
|---|---|---|---|---|---|
| 0 | 0 | 0.5000 | 1 | -2 | 100.0 |
Sigamos iterando…#
# Nuestro x_i+1 ahora se convierte en nuestro x_i
xi = xs
print(f"El punto inicial ahora es: {xi} ")
fxi = round(y.subs({x: xi}), 4)
print(f"la función evaluada en xi ahora es: f({xi})={fxi}")
El punto inicial ahora es: 0.5000
la función evaluada en xi ahora es: f(0.5000)=0.1065
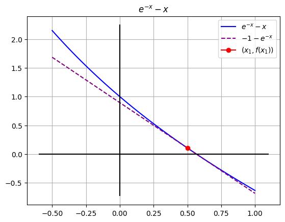
# @title Gráfica incial de la función y $x_i$ para la iteración 2
import numpy as np
plt.figure()
r = np.linspace(-0.5,1, 100)
fx = [y.subs({x:x_i}) for x_i in r]
fig, ax = plt.subplots()
ax.plot(r,fx,color='blue',label="$e^{-x} - x$")
h=0.1
dfx = (y.subs({x:xi+h})-y.subs({x:xi}))/h # derivative
tan = y.subs({x:xi})+dfx*(r-xi) # tangent
ax.plot(r,tan,color='purple',linestyle='--',label=f"${sp.latex(dy)}$")
## Plano cartesiano (Ejes)
ax.vlines(x=0,ymin=min(fx)-0.1,ymax=max(fx)+0.1,color='k')
ax.hlines(y=0,xmin=min(r)-0.1,xmax=max(r)+0.1,color='k')
## Punto inicial
ax.plot([xi],[fxi], color='red', marker='o', label='$(x_1,f(x_1))$')
ax.set_title("$e^{-x} - x$")
ax.grid()
ax.legend()
plt.show()
<Figure size 640x480 with 0 Axes>
# Calculamos la derivada de la función
dy = y.diff()
print(f"La derivada de la función f(x)={y} -> \t f'(x)= {dy}")
# Evaluemos la derivada en x_i
dfxi = round(dy.subs({x:xi}),4)
print(f"La derivada evaluada en xi f'(xi)= {dfxi}")
La derivada de la función f(x)=-x + exp(-x) -> f'(x)= -1 - exp(-x)
La derivada evaluada en xi f'(xi)= -1.605
# Calculemos el x_i+1 (siguiente)
xs = round(xi - ((fxi)/(dfxi)),4)
print(f"La raíz supuesta está en x={xs}")
La raíz supuesta está en x=0.5664
# @title Gráfica función con el $x_i$ y $x_{i+1}$ calculado
import numpy as np
plt.figure()
r = np.linspace(-0.5,1, 100)
fx = [y.subs({x:x_i}) for x_i in r]
fig, ax = plt.subplots()
ax.plot(r,fx,color='blue',label="$e^{-x} - x$")
h=0.1
dfx = (y.subs({x:xi+h})-y.subs({x:xi}))/h # derivative
tan = y.subs({x:xi})+dfx*(r-xi) # tangent
ax.plot(r,tan,color='purple',linestyle='--',label=f"${sp.latex(dy)}$")
## Plano cartesiano (Ejes)
ax.vlines(x=0,ymin=min(fx)-0.1,ymax=max(fx)+0.1,color='k')
ax.hlines(y=0,xmin=min(r)-0.1,xmax=max(r)+0.1,color='k')
## Punto inicial
ax.plot([xi],[fxi], color='red', marker='o', label='$(x_1,f(x_1))$')
ax.plot([xs],[0], color='red', marker='x', label='$(x_{2},0)$')
ax.set_title("$e^{-x} - x$")
ax.grid()
ax.legend()
plt.show()
<Figure size 640x480 with 0 Axes>
# Calculemos el error
er = np.abs((xs-xi)/(xs)) * 100
print(f"El error del cálculo es: {round(er,1)}%")
El error del cálculo es: 11.7%
# @title Actualizamos la tabla de iteraciones
nueva_fila = {'xi':xi,'Xi+1':xs,'f(xi)':fxi,"f'(Xi)":dfxi,'er(%)':round(er,4)}
tabla = tabla.append(nueva_fila, ignore_index=True)
tabla.head()
<ipython-input-141-30e46d477870>:3: FutureWarning: The frame.append method is deprecated and will be removed from pandas in a future version. Use pandas.concat instead.
tabla = tabla.append(nueva_fila, ignore_index=True)
| xi | Xi+1 | f(xi) | f'(Xi) | er(%) | |
|---|---|---|---|---|---|
| 0 | 0 | 0.5000 | 1 | -2 | 100.0 |
| 1 | 0.5000 | 0.5664 | 0.1065 | -1.605 | 11.72 |
Ahora veamos el algoritmo completo#
# @title iteremos hasta que el error sea de 1%
from IPython.display import HTML, display, clear_output
import matplotlib.pyplot as plt
import matplotlib.animation as animation
import numpy as np
import sympy as sp
import pandas as pd
x = sp.symbols('x')
y = sp.E**(-x)-x
xi = 0
print("La función es: ",y)
columnas = ['xi','Xi+1','f(xi)',"f'(Xi)",'er(%)']
tabla = pd.DataFrame(columns=columnas)
tol = 1
er = tol+1
it = 1
ims = []
while er > tol:
fxi = round(y.subs({x: xi}), 4)
##################
plt.figure()
fig, ax = plt.subplots()
r = np.linspace(-0.5,1, 100)
fx = [y.subs({x:x_i}) for x_i in r]
ax.plot(r,fx,color='blue',label="$e^{-x} - x$")
## Plano cartesiano (Ejes)
ax.vlines(x=0,ymin=min(fx)-0.1,ymax=max(fx)+0.1,color='k')
ax.hlines(y=0,xmin=min(r)-0.1,xmax=max(r)+0.1,color='k')
## Punto inicial
ax.plot([xi],[fxi], color='red', marker='o', label=f'$(x_{it},f(x_{it}))= ({xi},{fxi})$')
## Calculemos la derivada
dy = y.diff()
## Evaluemos la derivada en x_i
dfxi = round(dy.subs({x:xi}),4)
## Calculemos el x_i+1 (siguiente)
xs = round(xi - ((fxi)/(dfxi)),4)
ax.plot([xs],[0], color='red', marker='x', label=f'$(x_{it+1},0) = ({xs},0)$')
## Pintar la recta tangente
h=0.1
dfx = (y.subs({x:xi+h})-y.subs({x:xi}))/h # derivative
tan = y.subs({x:xi})+dfx*(r-xi) # tangent
ax.plot(r,tan,color='purple',linestyle='--',label=f"${sp.latex(dy)}$")
ax.set_title("$e^{-x} - x$")
ax.grid()
ax.legend()
plt.show()
## Calculo del error
er = np.abs((xs-xi)/(xs)) * 100
## Actualicemos la tabla de iteraciones
nueva_fila = {'xi':xi,'Xi+1':xs,'f(xi)':fxi,"f'(Xi)":dfxi,'er(%)':round(er,4)}
nueva_fila = pd.DataFrame([nueva_fila])
tabla = pd.concat([tabla, nueva_fila], ignore_index=True)
display(HTML(tabla.head(it).to_html()))
#Actualizamos la iteración y el valor de x actual (xi)
it += 1
xi = xs
print("")
input()
clear_output(wait=True)
<Figure size 640x480 with 0 Axes>
| xi | Xi+1 | f(xi) | f'(Xi) | er(%) | |
|---|---|---|---|---|---|
| 0 | 0 | 0.5000 | 1 | -2 | 100.0 |
| 1 | 0.5000 | 0.5664 | 0.1065 | -1.605 | 11.72 |
| 2 | 0.5664 | 0.5672 | 0.0012 | -1.568 | 0.1412 |
# @title Grafico dinámico (movie del método)
# Librerias necesarias para realizar el gráfico
import numpy as np
import matplotlib.pylab as plt
from matplotlib import animation, rc
from IPython.display import HTML;
import sympy as sp
rc('animation', html='html5');
x = sp.symbols('x')
y = sp.E**(-x)-x
dy = y.diff()
r = np.linspace(-0.5,1, 100)
fx = [y.subs({x:x_i}) for x_i in r]
fig, ax = plt.subplots()
ax.plot(r,fx,color='blue',label="$e^{-x} - x$")
## Plano cartesiano (Ejes)
ax.vlines(x=0,ymin=min(fx)-0.1,ymax=max(fx)+0.1,color='k')
ax.hlines(y=0,xmin=min(r)-0.1,xmax=max(r)+0.1,color='k')
ax.set_title("$e^{-x} - x$")
ax.grid()
# Se definen los atributos que debe tener la linea o en este caso el punto que se va a pintar en cada iteracion
linea1, = ax.plot([],[],'o',color = 'r', label = '')
linea2, = ax.plot([],[],'x',color = 'r', label = '')
linea3, = ax.plot([],[],'--',color = 'purple', label = '')
frames = len(tabla)
def graficar(i):
xg = tabla['xi'].to_list()
yg = tabla['f(xi)'].to_list()
xs = tabla['Xi+1'].to_list()
ys = tabla["f'(Xi)"].to_list()
linea1.set_data(xg[i],yg[i])
linea1.set_label(f'$(x_{i},f(x_{i}))= ({xg[i]},{yg[i]})$')
linea1.set_data(xs[i],0)
linea2.set_label(f'$(x_{i},0) = ({xs[i]},0)$')
## Pintar la recta tangente
h=0.1
dfx = (y.subs({x:xg[i]+h})-y.subs({x:xg[i]}))/h # derivative
tan = y.subs({x:xg[i]})+dfx*(r-xg[i]) # tangent
linea3.set_data(r,tan)
linea3.set_label(f"${sp.latex(dy)}$")
ax.legend()
return (linea1,linea2,linea3,)
plt.close()
# Ejecutamos la animación para que se genere y quede en loop mostrando su resultado.
anim = animation.FuncAnimation(fig, graficar, frames=frames, interval=1000,repeat=False)
anim
<ipython-input-150-276efacf074c>:40: MatplotlibDeprecationWarning: Setting data with a non sequence type is deprecated since 3.7 and will be remove two minor releases later
linea1.set_data(xg[i],yg[i])
<ipython-input-150-276efacf074c>:44: MatplotlibDeprecationWarning: Setting data with a non sequence type is deprecated since 3.7 and will be remove two minor releases later
linea1.set_data(xs[i],0)
Ejercicio:#
Calcular la raíz de \(f(x) = sin(x) -x \) en el punto \(x_i = 0.75\) con una \(tol <=1\%\)
Implementar una función que me permita dinámicamente modificar la función (pedirla por consola), la tolerancia y el punto inicial, además de la gráfica y que retorne la raíz, el error, la tabla de iteraciones y la gráfica dinámica de como itera el método.
TIP: Indagar sobre los formularios con entradas en COLAB.
NOTA: Modificar el código del método para que se pase por consola la ecuación y se realice el método con esta entrada, mostrando la ecuación en el titulo y en los legend de forma dinámica.