Métodos numéricos - Cálculo de raices#

Solución de un problema matemático.#

Raices de funciones#

Una raiz se define como una función igualada a cero o el intercepto de una curva con el eje X

\[ f(x) = 0 \]

Encontremos las raices de la siguiente función…

Analiticamente ¿cuál es la solución?, ¿qué multiplicidad tiene la función?

\[ f(x) = x^2 + 5x + 6 \]

Encontremos las raices de la siguiente función…

Analiticamente ¿cuál es la solución?, ¿qué multiplicidad tiene la función?

\[ f(x) = x^2 + 2x + 1 \]

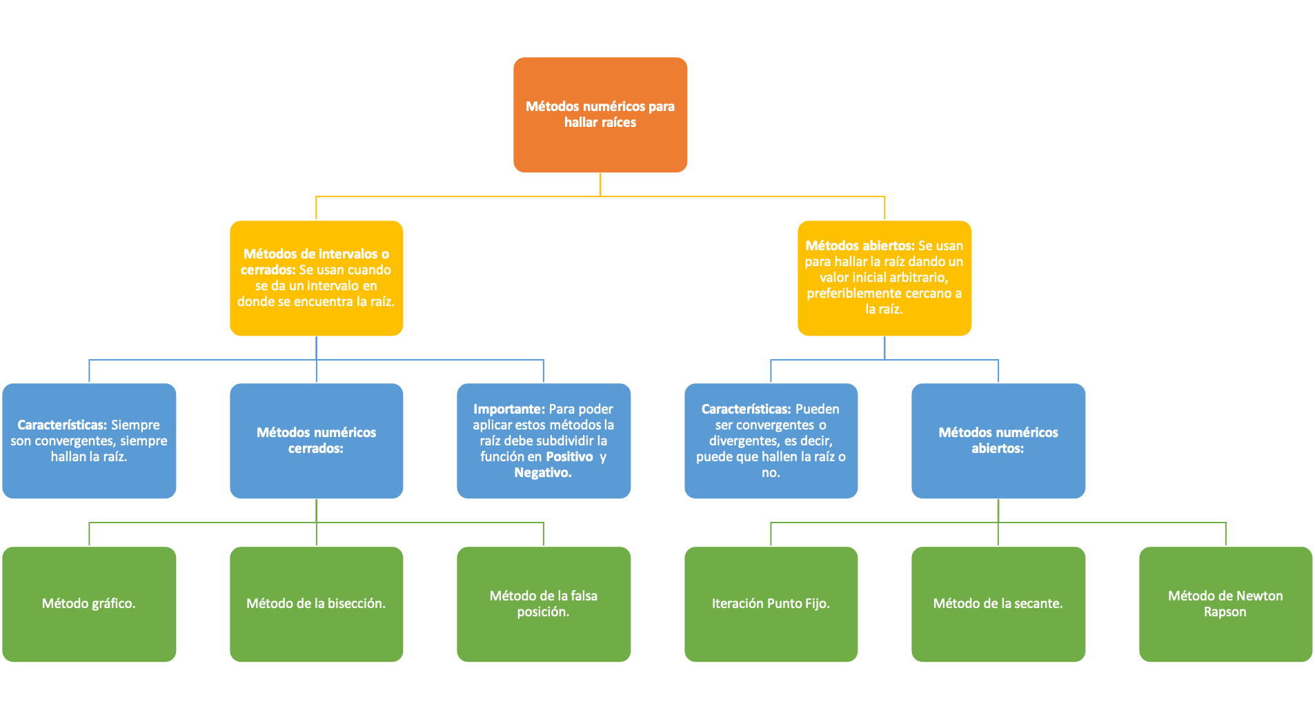
Métodos numéricos para hallar raices#


Método gráfico:#

El método gráfico sirve como método inicial para conocer dónde están las raices de forma aproximada.

Nota

Hallar una raíz geométricamente consiste en hallar el punto de cruce con el eje X

Encontremos las raices de la siguiente función…

Este ejemplo tiene 8 raices de multiplicidad 1